ABOUT
HUNAU
Nature突破!邹学校院士团队远方和刘峰课题组首次发现植物低渗(多水)感受器(组图)
本网讯(园艺学院 刘峰)北京时间5月22日23时,中国工程院院士、新葡的京集团350vip8888首页邹学校院士团队的远方和刘峰课题组研究发现了植物低渗(多水)感受器OSCA2.1和OSCA2.2,阐明了渗透感受器依赖的花粉萌发过程中钙震荡的调控机制,为揭示植物适应全球环境变化的生理生态效应及分子机制提供重要的理论依据,对提升我国粮食和生态安全具有重大意义。

随着全球气候变暖,缺水对植被和农作物的影响越来越严重。陆生植物必须通过监测其环境中可利用水的多少来调控生长和发育,当植物细胞外水供应多时,细胞吸水,胞外渗透压相对于胞内渗透压较低,低渗感受器感受低渗信号并将其转化为细胞内第二信使(如钙信号)启动下游的生理生化反应。然而,植物低渗感受器离子通道一直未被发现。
团队研究人员在模式植物拟南芥中鉴定到了首个真正的细胞表面低渗感受器离子通道,并发现了水分通过低渗感受器直调控花粉粒钙信号(即花粉粒钙信号是响应水分的第二信使)。该研究揭示了植物感受环境水分变化的全新信号途径,对进一步阐明水分调控植物细胞扩展的分子机制具有重要意义,对提升农作物的抗逆性和产量具有重要作用。

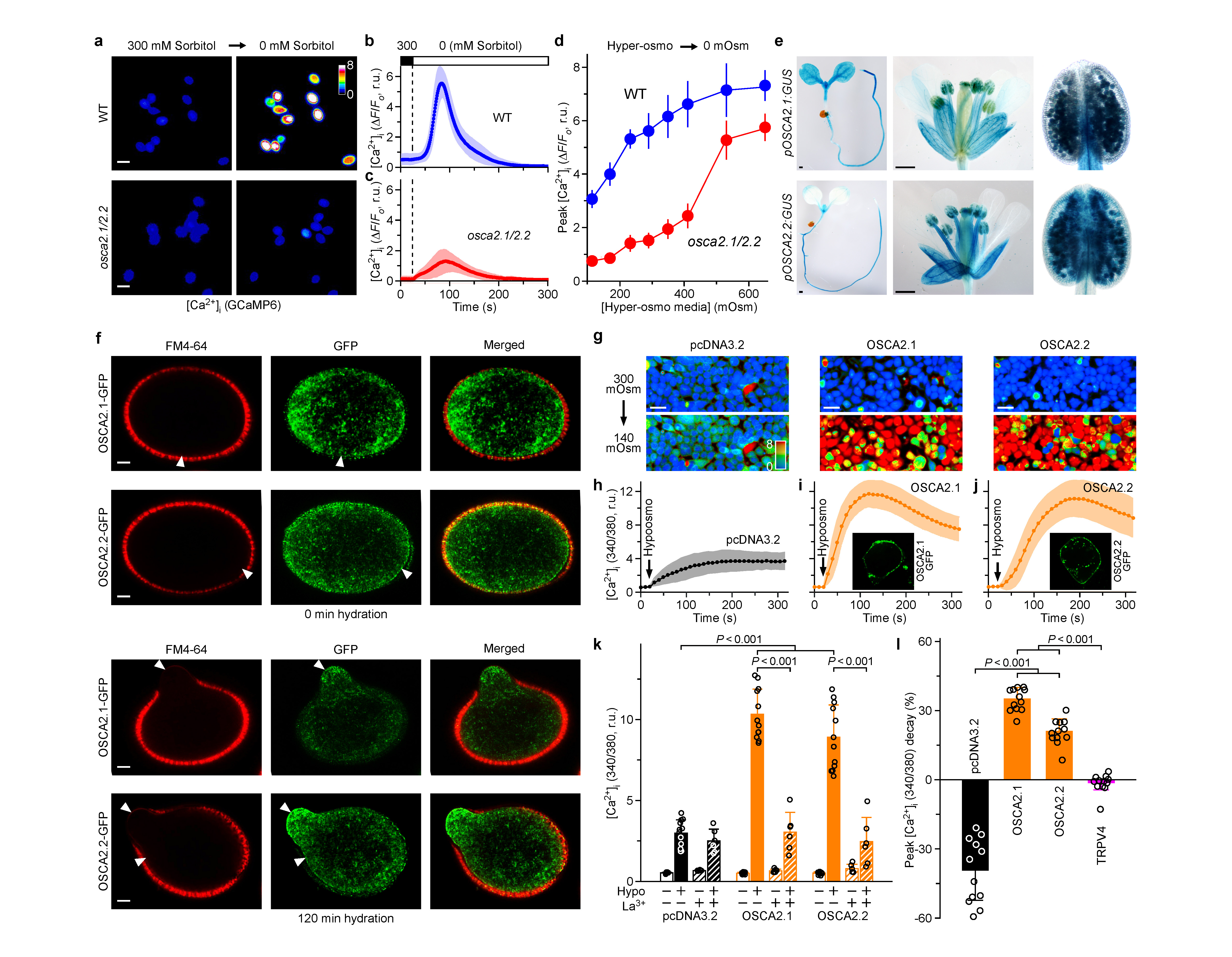
图1. OSCA2.1 和 OSCA2.2 在花粉粒和 HEK293 细胞中行使低渗激活的细胞质膜钙离子通道功能
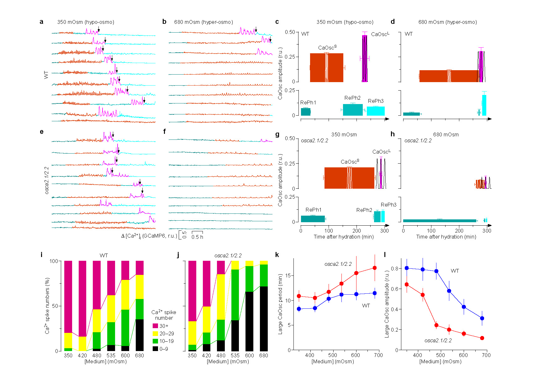
团队在大肠杆菌中开发了低渗响应离子通道的功能表达筛选体系,并分离出低渗感受器OSCA2.1。通过筛选鉴定单敲除和多敲除OSCA突变体,发现OSCA2.1/2.2双敲除突变体在花粉萌发和低渗诱导的胞质钙增加(HOSCA)方面受到抑制。OSCA2.1/2.2在植物和HEK293细胞中能形成低渗透敏感的钙离子通道 (图1)。通过系统地描述、定义、统计和量化花粉萌发前钙振荡的生物学特点,研究人员发现了以前从未报道过的花粉粒萌发前钙信号模式。数十个CaOscS均匀地出现在细胞质中,之后CaOscL逐渐向萌发孔附近富集,最终引发花粉管突起(萌发起始)。研究还发现降低花粉萌发培养基中渗透压会增强花粉粒钙振荡,该现象由OSCA2.1/2.2离子通道所介导,而是花粉粒萌发所必需的 (图2)。研究表明,OSCA2.1/2.2离子通道感受花粉粒外(胞外)水分信号后,并将其转化为花粉粒中(胞内)的钙信号,证实该离子通道就是科学家探索已久植物低渗感受器。

图2. 通过降低水势来诱导花粉粒钙振荡(模拟复水过程)在OSCA2.1/2.2突变体中被破坏
水是细胞扩展最重要的驱动力,该研究发现的“多水(胞外)®低渗感受器(细胞膜)®钙信号(胞内)”信号途径除揭示了生殖细胞花粉粒萌发机理外,还对理解营养组织中细胞扩展分子机制具有重要意义。渗透感受器OSCA基因家族1起源于原生生物(protists)进化过程,它们在维持细胞形状和彭压方面发挥作用。特别是植物OSCA基因家族的扩张和进化伴随着植物从水到陆地的转变,其在植物响应水分变化中起着重要作用。
近年来,随着全球气候变化,极端天气(干旱和洪涝)灾害发生频率及危害程度逐年增加。2023年,我国由洪涝和干旱等灾害造成的农作物受灾面积10539.3千公顷,直接经济损失3454.5亿元。农作物抗旱和耐涝机理的复杂性,利用传统育种方法提高植物的抗旱性困难重重,迄今为止,还未能找到可以有效提高农作物干旱和涝胁迫能力的方法。该研究成果为研究农作物如何利用有效水分,增强水胁迫抗性(抗旱和耐涝)提供了重要的基因资源;也为揭示植物适应全球环境变化的生理生态效应及分子机制提供重要的理论依据,对提升我国粮食和生态安全具有重大意义。
这是新葡京官网首次作为第一完成单位、第一作者以及通讯作者在国际顶级综合性期刊《Nature》正刊发表研究性论文,邹学校院士团队裴宋雨博士为第一作者,远方教授和刘峰教授以及裴真明教授为并列通讯作者2。该研究获得国家“十四五”重点研发计划“农业生物重要性状形成与环境适应性基础研究”重点专项“粮食作物环境感受受体的鉴定及其响应机制(基础类研究)”资助。
论文链接: https://www.nature.com/articles/s41586-024-07445-6



